【摘要】青年人群(<45岁)冠状动脉疾病涵盖冠状动脉粥样硬化、痉挛、炎症、栓塞、自发性夹层、动脉瘤、物理化学性损伤、发育或引流异常等;其中,冠状动脉粥样硬化导致的缺血性心脏病(冠心病)最常见。本共识针对当前青年冠状动脉疾病的现状,重点阐述青年冠心病的流行病学、危险因素、诊断、筛查方法及预防策略,并特别强调早期筛查的重要性。建议对特定人群(如具有早发冠心病家族史、代谢综合征、慢性免疫介导的炎症性疾病患者及肾功能不全患者等)进行血脂、血糖、肾功能等常规检测,并结合基因检测(如家族性高胆固醇血症相关基因)进行定期评估。预防策略以生活方式干预为核心,包括低盐低脂饮食、规律运动、戒烟限酒、睡眠管理及防护空气污染。同时,推荐遵循指南进行血脂、血糖、高同型半胱氨酸及高血压的防控。此外,针对慢性肾脏病、慢性免疫介导炎症性疾病等,需监测生物标志物并实施精准干预。共识指出,当前关于青年冠心病研究证据仍显不足,未来需加强在风险分层、筛查频率及治疗策略方面的循证医学研究,并通过多学科协作与公众教育,有效降低青年冠心病的发病率和疾病负担。
【摘要】背景家庭医生签约服务(以下简称家医服务)是我国深化医改的重要措施,旨在提升人民健康水平、卫生服务体系效率,家医服务在数量上已取得较快发展,但目前尚缺少家医服务质量相关的研究证据。目的基于全科医生视角了解北京市家医服务质量现状和存在问题,为家医服务的质量改进提供参考依据。方法2023年8月一2024年6月通过目的抽样选取来自北京市9个区18家社区卫生服务机构(以下简称机构)的18名全科医生,基于结构-过程-结果框架的访谈提纲对全科医生进行半结构式访谈。通过主题分析法对资料进行分析并提炼访谈主题。结果研究提炼出3个主题和11个子主题。主题一:家医服务的结构质量(政策引导及落实、机构的条件设施、家医服务的考核和激励机制、家医团队建设)。主题二:家医服务的过程质量(签约服务内容、转诊和就诊服务流程、出诊服务标准)。主题三:家医服务的效果(居民的健康水平提升、居民的就诊意愿增强、家医服务的居民认可度有待加强、全科医生的职业压力增加)。结论自开展家医服务以来,服务质量逐步提升,但仍存在部分制约因素。应加强政策支持,优化服务内容及流程,将质量评价体系与激励机制相融合,提升全科医生的综合服务能力并建立高效的家医团队。
【摘要】背景经过多年实践,家庭医生服务对老年人、孕产妇、儿童、慢性病患者等重点人群健康管理取得一定成效,但对以青壮年在职人群为代表的功能社区人群的服务模式仍有待完善。目的以角色理论为框架,从家庭医生以及服务对象供需双方视角对家庭医生的角色期望展开质性研究,旨在帮助完善家庭医生角色形象与功能,满足服务需求。方法2023年9—11月,采用滚雪球抽样方式,对上海市嘉定区4家已开展功能社区家庭医生服务的社区卫生服务中心的8名家庭医生与16名签约居民开展半结构式访谈,对访谈结果进行定向内容分析。结果将角色期望理论中“素质期望、形象期望、义务期望、行为期望”4个重要内容作为主题,提炼出临床能力、工作素质、文化科教、医德医风、沟通效率、工作精神、情感期望、治疗服务、咨询服务、咨询协调、控费义务、服务有效、服务可及、服务规范14个副主题,发现供需双方对医德医风、沟通良好、救死扶伤、服务有效、服务规范方面期望一致,对控费义务方面期望不一致,其他期望各有异同。结论供需双方一致性期望源自传统理想全科医生形象,供需双方差异性期望源自双方对家庭医生角色功能认知错位,并提出了解决功能社区人群对家庭医生的认知错位与现实中家庭医生实际服务间矛盾的策略。
【摘要】背景新型冠状病毒感染疫情(简称新冠疫情)防控工作中,基层医疗卫生机构应急能力得到极大历练与提升,在此背景下构建基层医疗卫生机构重大传染病疫情应急能力评价指标体系需更具针对性与实践性。目的在应急管理理论基础上融合韧性理论以构建符合北京市实际情况的基层医疗卫生机构重大传染病疫情应急能力评价指标体系。方法2022年10—11月,采用文献分析法、政策归纳法、专题小组讨论法初步构建北京市基层医疗卫生机构重大传染病疫情应急能力评价指标体系;2023年3—5月,通过两轮改良德尔菲专家函询法确立北京市基层医疗卫生机构重大传染病疫情应急能力评价指标体系,并运用层次分析法确定各评价指标权重。结果两轮改良德尔菲专家函询问卷有效回收率分别为 94.4% (17/18)、 100.0% (17/17),专家权威系数为 0.84 第一轮改良德尔菲专家函询结果显示,指标重要性、可操作性的协调系数分别为0.144( P<0.05 )、0.190( P<0.05 );第二轮改良德尔菲专家函询结果显示,指标重要性、可操作性的协调系数分别为0.104( P<0.05 )、0.155( P<0.05 )。最终形成包含3个一级指标(准备能力、处置能力、评估与恢复能力)、18个二级指标、56个三级指标的北京市基层医疗卫生机构重大传染病疫情应急能力评价指标体系,3个一级指标的权重分别为0.528、0.333、 0.140 。结论本研究基于应急管理理论框架,融合韧性理念,构建了北京市基层医疗卫生机构重大传染病疫情应急能力评价指标体系,可根据实际情况进行动态调整,使之更真实地反映基层医疗卫生机构重大传染病疫情应急能力,为基层医疗卫生机构重大传染病疫情应急工作的评估提供参考。
【摘要】背景良好用药依从性可显著降低脑卒中患者复发风险,是脑卒中患者二级预防的关键。然而,现有研究多针对农村脑卒中患者的短期用药及依从行为,而对同类患者的长期用药依从行为的研究较为有限。目的本研究旨在分析中国农村地区脑卒中幸存者的长期用药行为、依从态度与行为,并识别与用药行为相关的因素。方法基于2017年在河北省南和县5个乡镇、60个村开展的农村地区脑卒中患者管理研究——中国农村地区脑卒中管理的系
【摘要】背景心血管疾病是威胁女性健康的主要疾病之一,而绝经后女性是心血管疾病的高危人群。绝经后雌激素水平的下降可能促进内脏脂肪的积累,而内脏脂肪的增加与胰岛素抵抗、慢性炎症反应以及脂质代谢紊乱紧密相关,这可能会提高心血管疾病的风险。然而,目前关于内脏脂肪指数(CVAI)与绝经后女性心血管疾病之间联系的研究相对较少。目的探索绝经后女性CVAI与心血管疾病之间的关系,为绝经后女性心血管疾病的预防提供借
【摘要】背景老年人2型糖尿病高发已经成为全球严峻的公共卫生问题。糖尿病对认知功能损害极大,目前仍缺乏简便指标对其进行早期监测及识别,亟待更多探讨和挖掘。本研究基于真实世界横断面数据分析,从“体病相关”视角下探究该病对临床诊治有一定参考价值。目的以四川地区为例,探讨老年2型糖尿病患轻度认知障碍的现状及其影响因素。方法于2021年11月—2023年11月在四川省6个市(成都市、德阳市、巴中市、峨眉山市、眉山市、绵阳市)多个不同社区及3个养老院选取 ?60 岁老年2型糖尿病患者进行调查。使用纸质问卷进行面对面调查,调查问卷包括基本资料、长沙版蒙特利尔认知评估量表(MoCA)、中医体质评估。采用单因素分析结合多因素Logistic回归分析探究2型糖尿病伴轻度认知障碍的独立影响因素。采用Pearson相关分析探究不同认知域与阳虚质间相关性。结果共发放调查问卷407份,回收有效问卷397份,有效回收率为 97.54% 。397例研究对象包括社区老年人348例( 87.7% ),养老院老年人49例( 12.3% );轻度认知障碍患者84例,2型糖尿病伴轻度认知障碍患病率为 21.2% 。依据患者是否伴轻度认知障碍将其分为2型糖尿病伴轻度认知障碍组( n=84 )和2型糖尿病不伴轻度认知障碍组( n=313 )。两组患者受教育程度、抑郁、读书看报、气虚质、阳虚质、痰湿质、湿热质比较,差异有统计学意义( P<0.05 )。多因素Logistic回归分析结果显示,受教育程度(初中: OR=0.487 , 95%CI=0.253~0.939 ;大学及以上: OR=0.149 , 95%CI=0.034~0.659 )、阳虚质( OR=2.284 , 95%CI=1.220~4.279 )为老年2型糖尿病患者发生轻度认知障碍的独立影响因素( P<0.05 )。相关分析结果显示:阳虚质得分与延迟记忆认知域得分呈负相关( r=-0.106 P<0.05 )。结论四川省老年2型糖尿病患者轻度认知障碍患病率为 21.2% ,且低教育程度、阳虚质是发生轻度认知障碍的高危人群。结合中医“体质可分-体病相关-体质可调”理论,针对阳虚者进行早期干预,可能有助于降低糖尿病认知障碍转化。
【摘要】背景糖尿病是绝经后女性常见的慢性疾病,但绝经年龄的提前或延迟是否增加绝经后糖尿病风险相关研究甚少。目的探讨绝经年龄提前或延迟与自然绝经后女性空腹血糖和糖尿病的相关性,为绝经后女性糖尿病防控提供参考。方法选取广州中老年人慢性病前瞻性队列研究中年龄 ?50 岁的自然绝经后女性4905名,利用基线调查数据开展横断面研究。调查时间为2017年11月—2020年1月。调查内容包括一般人口特征、社会经济状况、生活方式、疾病史和生育史等,并进行体格检查,检测空腹血糖、血脂等。采用广义线性回归和Logistic 回归模型分析绝经年龄与空腹血糖和糖尿病的关系。结果参与者平均年龄( 60.1±5.8 )岁,平均绝经年龄( 50.3±3.1 )岁,绝经年龄提前( ?45 岁)351例,绝经年龄正常(46\~54岁)4157例,绝经年龄延迟( ?55 岁)397例。广义线性回归模型结果显示,绝经年龄 ?50 岁与空腹血糖间存在线性关系( β=0.024 , 95%CI=0.001~0.046 , P<0.05 ),绝经年龄<50 岁与空腹血糖间无线性关系( β=0.019 , 95%CI=-0.002~0.040 , P>0.05 )。相较于绝经年龄正常,绝经年龄延迟患糖尿病风险增加 41.0% ( OR=1.410 , 95%CI=1.026~1.938 , P<0.05 ),新发现糖尿病的患病风险增加 97.1% ( OR=1.971 ,95%CI=1.186\~3.276, P<0.01 );未发现绝经年龄提前与糖尿病( OR=0.882 , 95%CI=0.612~1.273 )和新发现糖尿病( OR=0.760 , 95%CI=0.410~1.407 )患病风险相关( P>0.05 )。结论女性绝经年龄延迟与绝经后空腹血糖水平和糖尿病风险增加相关,暂未发现绝经年龄提前与绝经后空腹血糖水平和糖尿病的相关性,有必要提前加强绝经年龄延迟者的糖尿病防控。
【摘要】背景高血压与帕金森病在观察性研究中已经表现出共病现象,但其共同遗传基础和因果关系尚未明确。目的本研究利用大规模全基因组关联研究(GWAS)的汇总数据,探讨高血压与帕金森病的共同遗传病因及因果关系。方法提取 FinnGen 项目R5版本中GWAS汇总统计数据(2162例帕金森病患者和216630例对照)和英国生物银行的汇总统计数据(包含129909例高血压患者和354689例对照),通过连锁不平衡得分回归(LDSC)和局部遗传力估计( ρ -HESS)评估整体和局部的遗传相关性。采用跨性状 Meta 分析揭示高血压与帕金森病共享的多效性基因组单核苷酸多态性(SNPs),并通过双向孟德尔随机化(MR)分析推断潜在的因果关系。结果遗传相关性分析显示,高血压与帕金森病之间未观察到整体相关性( rg=0.067,P=0.527) 。局部分析识别出3个边缘显著区域( P<0.05 ),但在Bonferroni校正后无统计学意义( P>0.05 )。跨性状Meta分析确认了37个与高血压和帕金森病相关的 SNPs 。双向MR分析结果表明,高血压对帕金森病具有因果效应( β=0.655 , SE=0.278 , P=0.019 ),而帕金森病对高血压无反向因果效应( β=0.002 , SE=0.001 , P=0.179 )。敏感性分析进一步验证了结果的稳健性。结论本研究发现高血压是帕金森病的危险因素,两者之间存在共同遗传基础和因果关系,共享遗传位点的识别在疾病预防和治疗策略中具有重要意义。
【摘要】背景导致老年重症肺炎患者发生急性肾损伤(AKI)的危险因素目前仍未完全阐明。目的探索血压反应指数(BPRI)与老年重症肺炎休克患者发生AKI的关系。方法回顾性选取常州市第二人民医院2016—2024年收治的年龄 ?60 岁重症肺炎休克患者。从医院的电子病历信息系统收集患者的临床资料,计算 BPRI,BPRI=平均动脉压/血管活性药物使用强度。记录患者住院后是否发生AKI以及30d生存率。使用多因素Logistic回归分析探讨BPRI与重症肺炎休克患者发生AKI的关系。采用受试者工作特征(ROC)曲线评估BPRI预测重症肺炎休克患者发生AKI的效能,采用ROC曲线下面积(AUC)表示预测效能大小。使用Kaplan-Meier生存曲线分析不同AKI风险患者的 30d 死亡率,Log-rank 检验生存差异。结果本研究最终纳入237例患者,其中96例( 40.5% )发生 AKI, 。多因素Logistic回归分析结果显示,BPRI升高是重症肺炎休克患者发生AKI的保护因素( OR=0.751 , 95%CI=0.678~0.831 ,P<0.001 ),乳酸水平升高( OR=1.239 ,95%CI=1.039\~1.477, P=0.017 )、序贯器官衰竭评估(SOFA)评分升高( OR=1.930 95%CI=1.497~2.488 , P<0.001 )是重症肺炎休克患者发生AKI的危险因素。ROC曲线结果显示,BPRI预测重症肺炎休克患者发生AKI的AUC为0.809( 95%CI=0.752~0.865 ),临界值为 10.063 。根据BPRI的临界值将患者分为发生AKI高风险患者( BPRI?10.063 , n=79 )和发生AKI低风险患者( BPRI<10.063 , n=158 ),Kaplan-Meier曲线显示AKI高风险患者的 30d 累积生存率低于AKI低风险患者( χ2=35.310 , P<0.001 )。结论BPRI升高是老年重症肺炎休克患者发生AKI的保护因素,对预测患者发生AKI具有良好的效能。
【摘要】背景年龄相关性黄斑变性(AMD)是全球50岁以上人群视力丧失和损伤的主要原因,预计到2040年将影响 2.88亿人。目的探讨多种慢性病与AMD之间的关系,分析不同的慢性病组合与AMD风险的交互效应,评估多种慢性病及其相互作用对AMD 发生风险的影响。方法依托齐鲁全生命周期电子健康研究型数据库(CheelooLEAD),纳人数据库中2015—2023年健康档案体检信息、个人基本信息、诊断信息
【摘要】背景随着人口老龄化的加速,患有慢性病共病且日常生活活动能力(ADL)受损的老年人数量不断增加,给社会带来沉重的医疗负担。慢性病共病与ADL受损高度相关,但其具体作用机制及组合效应尚未充分阐明。目的本研究旨在分析我国老年人慢性病共病现状,探讨不同共病组合与ADL之间的关联,为慢性病管理和老年人功能维护提供科学依据。方法本研究利用2018年中国健康与养老追踪调查数据,以60岁及以上老年人为研究
【摘要】背景随着生活方式的不断改变,冠心病发病率与住院率不断上升且越来越向年轻化发展,早发冠心病患者也普遍罹患其他慢性病即存在共病问题,但目前国内早发冠心病患者共病情况及模式相关研究较缺乏。自的了解早发冠心病共病患病情况及共病模式,并探索共病间的关联性,为我国共病筛查和早发冠心病共病管理提供参考。方法收集2010—2022年吉林大学白求恩第二医院心内科收治的5124例早发冠心病患者(男性 ?55 岁,女性 ?65 岁)的住院电子病历数据,分析早发冠心病共病患病现状。通过使用 SPSS 26.0统计软件与Python 3.11.0利用Apriori算法挖掘早发冠心病强关联规则,探索早发冠心病共病模式。结果早发冠心病共病患病率较高的前3位分别为高血压(3707例, 72.35% )、血脂异常(2134例, 41.65% )和糖尿病(1811例, 35.34% )。13种慢性病共形成了35个有意义的共病模式。早发冠心病二元共病模式以“高血压”为核心共病,可能伴有贫血、肾脏疾病、卒中等。三元共病模式以“贫血 + 肾脏疾病”为核心共病,可能伴有糖尿病、肺部疾病等。四元共病模式以“糖尿病 + 高血压”为核心共病,可能伴有胃部疾病、肝脏疾病等。结合关联规则与聚类分析结果显示高血压、糖尿病、血脂异常、贫血、肾脏疾病共患率较高,存在复杂的共患关系。结论早发冠心病人群中共病以高血压为主,在未来研究中可针对早发冠心病的“贫血 + 肾脏疾病”共病模式进行探索。
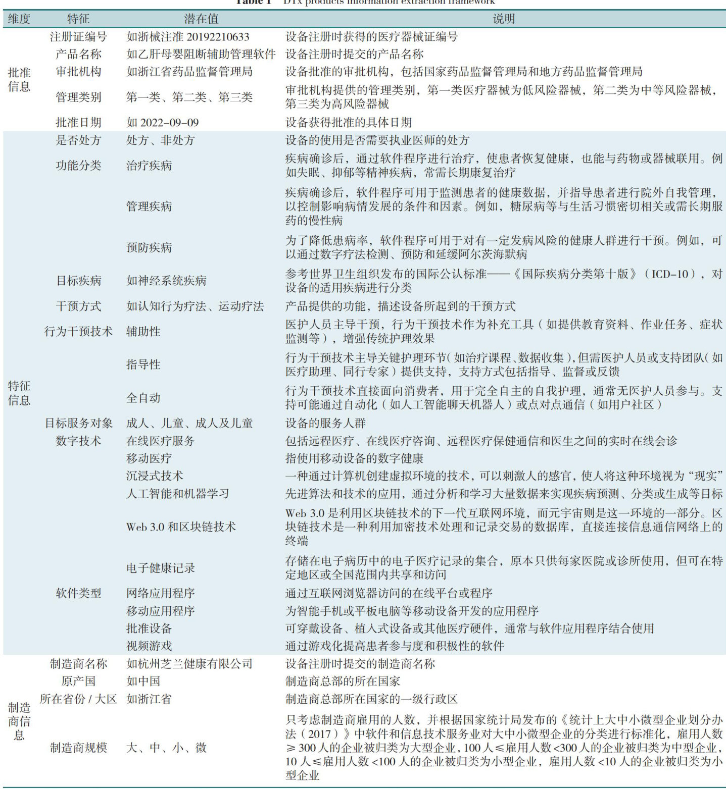
【摘要】背景数字疗法(DTx)作为一种创新的数字化干预手段,在国际上视为可处方的“数字药物”,在慢性病管理、精神健康等领域潜力显著。我国“健康中国2030”战略支持医疗数字化转型,但当前缺乏针对我国国家药品监督管理局(NMPA)批准DTx产品的系统分析,且存在监管框架不完善、临床证据不足等挑战。目的系统分析NMPA批准的DTx产品特征,梳理审批趋势、适应证分布及产业格局,为监管政策优化和产业发展提供依据。方法本研究数据主要源于NMPA8个医疗器械数据库。使用关键词独立检索,共产生20107个候选设备,经筛选确定235个符合 DTx 定义的设备。提取17个产品特征,采用SPSS 25.0软件进行统计分析。结果截至2024年12月,NMPA共批准235个符合DTx定义的设备,2018年起批准数量逐年增长,2022年显著增加。多数为国产设备( n=227 96.60% ),主要由地方药品监督管理局批准( n=219 , 93.19% )。产品以第二类医疗器械为主( n=224 , 95.32% ),核心功能多为治疗疾病( n=207,88.09% ),在神经系统疾病领域应用最广泛( n=108,45.96% )。绝大多数需处方使用( n=227 96.60% ),多采用指导性行为干预技术( n=135 , 57.45% )。数字技术以在线医疗服务为主( n=145 , 61.70% ),主要面向成人( n=163 , 69.36% )。制造商多数集中于经济发达地区。结论中国 DTX 产业呈政策驱动式增长,但存在监管体系待完善、临床证据生成不足、商业模式单一等瓶颈。建议完善监管政策,强化真实世界证据,提高学术界关注度,以支持更广泛地采用 DTXC
【摘要】脑卒中是我国居民死亡和残疾的主要原因之一,给患者和社会带来沉重负担。数字疗法作为一种新兴治疗手段,在脑卒中全病程管理中展现出巨大潜力。本文综述了数字疗法在脑卒中筛查、预防、急性期管理、康复和长期随访等方面的研究进展,分析了数字疗法临床应用的优势和面临的挑战,并对未来发展方向进行展望。当前研究显示,数字疗法可显著提高脑卒中风险筛查的覆盖率和准确性,在康复训练中可提供个性化、高强度的干预方案,并通过远程监测改善患者长期管理效果。然而,数字疗法在标准化评估体系、循证医学证据、老年患者适应性、数据安全和医保政策等方面仍面临诸多挑战。未来需加强高质量临床研究,完善标准化评价体系,推动多学科协作,并制定合理的医保政策,促进数字疗法在脑卒中防治中的规范应用与发展。
【摘要】阻塞性睡眠呼吸暂停(OSA)是一种常见的睡眠呼吸障碍性疾病,其慢性病特性及其与多种慢性疾病的高度关联性使得其诊疗和长期管理面临巨大挑战。传统的诊疗模式在效率、资源分配和患者依从性方面存在明显不足。在基层医疗中,全科医疗强调以人为中心的综合管理模式,在OSA的早期筛查、诊断和长期随访中发挥重要作用。近年来,人工智能(AI)技术快速发展,其在OSA筛查、诊断、个性化治疗方案制定和长期随访中的应用显著提升了OSA的诊疗效率和精准性,特别是通过可穿戴设备、远程医疗和多模态数据分析实现了OSA管理的智能化转型,为OSA诊疗提供了全新的方案。本文系统阐述了OSA的流行病学特征、慢病属性及现有诊疗模式的局限性,探讨全科医学与AI技术深度融合在OSA管理中的实际应用和潜力及其当前面临的挑战与未来展望。强调未来OSA的管理需推动多学科协作,加强全科医学与AI技术的深度融合,以实现OSA及相关慢性疾病的精准化和个性化的高质量管理。
【摘要】背景肺癌是全球重大公共卫生问题,中国作为肺癌负担较重的国家之一,其发病与死亡趋势受环境、经济及行为因素的多重影响,且存在显著区域异质性。解析肺癌疾病负担的时空驱动机制并提出精准防控策略,对实现“健康中国2030”目标至关重要。目的分析并预测1990—2021年中国肺癌发病并死亡趋势,探讨区域环境与经济因素对肺癌流行趋势的空间异质性影响,提出精准防控建议。方法基于全球疾病负担(GBD)数据,提取中国1990—2021年不同性别、年龄的肺癌发病和死亡人数、年龄标化发病率及年龄标化死亡率数据。采用年龄-时期-队列模型、联结点回归(JPR)模型及 Holt 指数平滑模型识别趋势转折点;整合环境( PM2.5 、工业污染)、经济(人均GDP、医疗资源)数据,利用空间杜宾模型解析区域异质性;通过 Holt 指数平滑模型预测2035年肺癌发病与死亡趋势。结果JPR模型显示1990—2021年中国肺癌年龄标化发病率年均增长 0.94% ( 95%CI=0.87%~1.01% ),年龄标化死亡率增长 0.38%(95%CI=0.31%~0.45% ;肺癌发病率呈现空间聚集性( P<0.05 ),京津冀、黑吉辽及四川省为高风险地区。空间杜宾模型显示, PM2.5 暴露( β=1.15 , 95%CI=1.02~1.28 )、工业废气排放量大( β=0.89 , 95%CI=0.75~1.03 是肺癌发病的危险因素( P<0.05 ),而人均GDP高( β=-0.62 , 95%CI=-0.78~-0.46 )和三级医院密度高( β=-0.74 ,95%CI=-0.89~-0.59 是肺癌发病的保护因素( P<0.05 )。预测到2035年,全国肺癌年龄标化发病率将达46.18/10万,年龄标化死亡率将达到 38.26/10 万,2022—2035年女性的肺癌发病和死亡趋势可能进一步上升,而男性的变化趋势较为平缓。结论中国肺癌疾病负担呈现“北高南低”的空间分异特征,环境暴露与医疗资源不均是关键驱动因素。建议针对高风险区域(北方工业区)及人群(女性患者)实施精准筛查,以降低健康不平等,助力国家癌症防控目标实现。
【摘要】背景慢性阻塞性肺疾病(以下简称慢阻肺)发病机制复杂,分析和预测其流行现状能够为慢阻肺的防控提供一定参考。目的了解 1990—2021年中国慢阻肺的发病、患病以及死亡情况,并预测该病 2022—2032年的发病率及死亡率,为慢阻肺的防治提供参考。方法基于2021全球疾病负担数据库(GBD 2021),收集1990—2021年中国慢阻肺的发病、患病以及死亡数据,根据变化率和年估计变化百分比(