舞蹈是群众文化体系的重要组成部分,具有健身、人格塑造、智力开发等多重功能,既是区域特色文化发展的重要标志,也是传承民族传统艺术的关键载体,因而受到大众的普遍关注。在群众文化舞蹈的创作与编排过程中,应紧密结合生活实际,深入把握民众的心理特点与需求变化趋势,为实践演出提供便利条件,以民众需求为基本导向,既提倡全民参与创作,又融入创新思维,从而增强作品的包容性与亲和力。 舞蹈是文化传承与情感表达的
剪纸艺术作为中国传统民间艺术的重要组成部分,承载着丰富的历史文化内涵。然而,在现代社会快速发展的背景下,工业化和都市化的进程使得这门传统艺术面临诸多挑战,传统的传承模式难以适应当代人快节奏的生活方式,剪纸艺术正面临受众萎缩、技艺传承断层、市场化发展受限的困境。新媒体技术的兴起为剪纸艺术提供了新的发展机遇,借助数字化手段,不仅可以提升剪纸艺术的传播效能,还能通过多样化的呈现方式激发大众兴趣,拓展
在数字化转型与公众科普需求升级的背景下,黄河水利文化科普展厅需立足其展陈特性与时代需求进行创新设计。以文化叙事、沉浸体验、技术赋能和互动教育为核心设计理念,融合时间与空间维度,构建叙事体系;联动感官体验,打造沉浸式空间;创新智能交互展陈场景,激发观众参与热情;以实践为导向推动科普,促进知识转化。创新设计旨在打破传统展陈局限,以多维度叙事、全感官体验、智能化交互及实践性教育,推动科普展厅从静态展示向
当代算法驱动型创作工具的迭代升级正在重构艺术生产的底层逻辑。现从人机交互的维度切入,深入解构智能生成系统对传统作曲创作的渗透路径,其通过海量风格数据库的并行运算,既催化了超越传统经验闽限的声学组合形态,又在无形中降低了创作主体直觉判断的权重。研究指出,这种工具理性与艺术感性间的张力呈现周期性震荡的特征。当机器生成的变奏模组突破既有调性框架时,会触发创作者突破思维惯性的连锁反应,而批量产出的模式
互联网时代促使基层博物馆线上展览兴起,文物艺术形式和审美意义的表达也迎来了新的机遇和挑战。现阐释网络时代基层博物馆文物展出的艺术表达及审美表达的现状和对策,以提高基层博物馆线上展览在民众心中的文化展示魅力和可接受程度。 基层博物馆的宗旨是“传承文化,见证历史”,馆内藏品承载着丰富的艺术价值与审美意蕴。受空间和信息资源条件的限制,传统的展陈手段难以触达更多群体,网络环境使基层博物馆突破传统的展品陈
在出版高质量发展的新时代背景下,校对工作作为出版流程中至关重要的环,其职能与价值正在被重新审视与重构。现从政策引导、内容竞争、读者需求等维度出发,分析了校对在高质量出版体系中的价值所在;梳理了校对工作从“校异同”到“校是非”的职能扩展,以及流程模糊化、技术冲击所带来的现实困境;提出了以“人机协同”为核心的智能化校对路径,以及流程追责机制与人才复合型发展策略。研究认为,提升校对质量的关键在于技术
图书出版单位若要长久存续并获取效益,编辑若想实现个人成长与稳定发展,就必须强化对图书质量的监督检查,健全图书质量保障制度,严格执行出版物全流程质量管理。图书质量包括内容、编校、设计、印制四项,其中,编校质量是非常重要的环节。图书编校质量是指在编辑和校对过程中对书稿的审查、修改和润色的程度,以及最终成果是否符合出版规范和标准。图书编校质量是图书质量的核心,也是编辑成长和出版单位生存发展的根基,更关乎
期刊编辑的职业能力、职业素养决定期刊质量及出版物品质。学术期刊编辑是学术研究成果的重要把关人。新时代网络媒体的发展与学术期刊受众规模的扩大,为学术读物出版质量的提升提供了新指引。现通过分析学术期刊编辑职业精神培养的内在需求,探究当前学术期刊编辑职业精神培养存在的问题及质量把控难点,并从学习精神、大国工匠精神及奉献精神培育三方面开展编辑职业精神培育实践,以期为学术期刊编辑业务能力与编辑工作水平的
近年来,大数据分析技术已经逐渐应用至数字出版领域,在推动数字出版发展的同时,也带来了一些挑战。如何正确应用大数据分析技术,并充分释放大数据分析技术的价值,具有一定的探讨意义。为此,本文首先简要阐述了大数据分析技术的概念和特点;其次分析了大数据分析技术对数字出版领域的影响;最后从流程、内容和服务三个层面,提出大数据分析技术在数字出版领域的应用策略,以期为数字出版行业提供具有实操性的技术应用思路。
本文探讨了图书出版中编辑素养对内容质量的重要影响。首先,界定了编辑素养的内涵与核心职责,分析了内容策划、文稿审核和排版设计等环节对内容质量的直接作用;其次,论述了编辑与作者之间的高效沟通及团队协作在提升出版质量中的关键意义;最后,提出通过专业培训、实践积累与遵循行业规范不断提升编辑素养,为图书出版提供理论支持和实践指导。 在图书出版中,编辑作为内容质量的把关者,其专业素养直接影响到作品的整体水平
教辅图书作为学生学习的重要辅助材料,其插图质量直接影响着学生的学习效果和价值观培养。现围绕教辅出版中的插图展开探讨,对其重要性进行阐述,指出当前存在的质量、内容以及价值导向问题,并对其产生的原因进行分析,进而提出建立健全审核机制、提升设计团队素养等解决策略,希望能够有效提升教辅插图的整体质量,为学生营造更加优质的学习环境。 在教育领域,教辅出版物作为课堂教学极为重要的补充,对学生知识的巩固与拓展
刘慈欣的科幻小说以“硬科幻”风格著称,具有鲜明的科幻主义和人文关怀特征。其作品通常以生动的语言、严密的叙事以及奇崛的想象吸引读者。现以《三体》《球状闪电》为例,在简要介绍刘慈欣科幻小说中人文关怀独特价值的基础上,从作品主题、人物塑造以及叙事手法等多个角度进行深入分析,比较两部作品中所展现出的人文关怀,解读刘慈欣独特的人文思考。 在当代中国科幻文学领域,刘慈欣无疑是一位具有代表性的作家。刘慈欣的小
现聚焦“一带一路”倡议下新华书店在中外文化产业交流中的作用与策略。首先,从宏观环境切入,运用PEST模型剖析其面临的政治、经济、社会文化及技术环境。其次,梳理新华书店发展脉络,展现其在文化传播各阶段的成果与地位。再次,深入探讨其在文化交流中作为“传送带”“催化剂”“促进者”的经济作用,如推动图书进出口等。最后,针对文化差异、数字化冲击、资金人才瓶颈等挑战,提出精准定位创新、数字化转型、多元化等融资
着力推动城乡融合、区域协调发展是我国推动城乡关系发展的项重要举措,建设乡村公共文化空间是推动基层公共文化服务均等化、实现乡村文化振兴的重要途径。现从城乡融合的背景出发,阐述乡村公共文化空间建设的重要性,提出乡村公共文化空间建设的重点及策略。研究认为城乡融合背景下乡衬公共文化空间建设有了新的要求,应推动城乡文化融合,突出乡村文化特色,优化空间供给结构,强化公共空间主体性。 党的二十大明确提出,要坚
文化和旅游作为国民经济和社会发展的重要支柱,不仅满足了人民群众日益增长的物质与精神文化需求,也是推动实现共同富裕的重要驱动力。近年来,乡村旅游日益成为消费新趋势与社会新热点,既丰富了城市居民的休闲选择,也为农村地区的增收致富提供了坚实支撑。文化和旅游对乡村振兴的赋能作用,己成为推进农村现代化与实现共同富裕的重要路径与关键抓手。本文以湘西土家族苗族自治州(以下简称“湘西州”)为案例,探讨文化和旅游在
数智时代深刻重塑了市民的阅读习惯,城市书房作为新型公共文化空间的核心载体,其服务效能直接关系到全民阅读战略的落实成效。现聚焦宁波五一职工悦读馆,通过深入分析其在阅读活动组织、志愿者服务创新、资源利用现状(尤其是纸质书借阅趋势)等方面的实践与挑战,揭示其在满足市民多元化、个性化阅读需求中存在的提升空间。在此基础上,结合国家政策导向与数智技术发展趋势,提出深化数字化转型、精准资源配置、延长服务时间及拓
保护与传播承载人类文明记忆的文化遗产,是当代社会发展不可忽视的重要课题。数字媒体技术的快速发展,为文化遗产的数字化保护与传播提供了全新可能。现探讨数字媒体技术在文化遗产数字化保护与传播中的具体应用情况,并基于这些技术的创新传播途径,提出具有针对性的实施策略,旨在为提升文化遗产保护效率与扩大传播范围提供思路,进而推动文化遗产在数字时代的可持续发展。 文化遗产是人类在长期历史进程中形成的财富,包括古
图文史类图书以图文互证的方式承载历史记忆,兼具学术与文化价值。《百年中国教科书图文史(1840-1949).外语》(以下简称《外语》分册)作为典型案例,系统梳理了近代外语教育史料,提供了多维研究视角。现聚焦其编辑策略与发展路径,选题策划上,强调以实物史料为核心,构建图文互证的叙事框架;内容编排上,融合跨学科方法,注重版式设计与图文关联以还原历史场景:质量把控上,建立史料考证、学术审读与视觉校勘的三
现聚焦地方出版物的出版实践,重点探究如何通过有效的出版与推广策略,增强幼儿对区域本土文化的认同感。现从多个角度剖析学前政策导向、作者团队构成、课程理念内核以及产品形态特征等,全面总结地方出版物在促进幼儿本土文化认知、情感认同及行为内化方面的实践成效与经验启示,旨在为同类课程教材的开发与出版、宣传与推广提供有益借鉴,同时推动幼儿园课程与地方本土文化的深度融合,助力区域本土文化的传承与发展。 在当今
地质灾害档案管理是地勘单位日常工作中的重要环节,具有显著的专业性、系统性、动态性等特点,地勘单位高质量发展对其档案管理信息化的要求也越来越高。本文介绍了地质灾害档案管理数智化转型的重要意义,阐述了广东省地勘单位数智化转型的发展现状,并剖析了其数智化转型过程中面临的问题,最终探讨了数智化建设的有效对策建议。 近年来,我国致力于推进数智化转型,旨在推动产业升级和高质量发展。新时代背景下,经济社会发展
河西学院位于河西走廊中部,服务辐射甘肃、新疆、青海、内蒙古、宁夏五个省(自治区)。河西学院图书馆依托河西走廊地域与文化优势,以“服务地方、支撑学科”为宗旨,建设了“河西学院文库”,系统、完整地收藏本院师生和校友教学科研成果;积极建设“学者文库”作为特色馆藏工程,系统收集省内外专家学者的学术赠书(含手稿、签名本等稀缺资源),实现了稀缺学术资源的整合,为高端科研提供溯源文献保障。建设“亚洲基金会外文原
在新的历史发展阶段,信息技术应用愈发广泛,对校园教育教学产生深刻影响。以计算机信息技术为支撑的智慧校园发展建设持续加快,极大地推进了校园教育教学模式的转型升级。智慧校园建设带动了教育教学不同层面的突破,使人事档案资源管理更加科学,人事档案数据信息的整合利用也更加深入。这不仅方便了学校的日常管理,还有助于培育现代高水平教职工队伍。现立足智慧校园建设背景,探讨中学教职工人事档案资源的开发利用,旨在为加
在文化产业繁荣活跃的今天,群众文化的治理不仅关乎文化内容的传播,更涉及文化价值观的塑造与社会共识的构建。新时代群众文化治理的核心目标是通过制度化、规范化路径,保障文化活动的有序进行与社会稳定,从而推动文化公共服务的均衡发展。文化治理通过构建完善的法律法规框架、推动文化领域治理现代化、提高文化资源的配置效率等方式,提升群众文化的服务质量和社会功能,从而确保其在多元化社会结构中发挥积极作用。在实践中,
公共图书馆作为我国公共文化服务体系的重要组成部分,在儿童阅读推广中扮演着举足轻重的角色。现系统探讨儿童阅读推广实践样态,解析公共图书馆服务模式,识别运行阻碍,论证其对提升儿童阅读素养的关键价值。同时,探析现状特征,归纳三大核心服务路径,揭示资源配置不均等问题,凸显公共图书馆在儿童阅读能力培养方面的支撑作用。 少年儿童是国家的希望,是中华民族的后继力量,少年儿童的阅读习惯和水平深刻影响着国民素质、
新一代信息技术的发展改变了人们的信息获取方式,以新媒体为代表的信息传播渠道对传统出版行业形成巨大冲击,纸质出版物难以满足用户的多元阅读需求,传统出版行业的生存空间因此被大幅压缩。在新媒体时代,传统出版行业应利用其内容和平台资源优势,打破固有思维,提升出版质量,推动新媒体技术在出版行业的融合应用,在完善服务体系的同时,打造支高质量的人才队伍,为传统出版行业转型发展提供全方位支撑。 近年来,随着人们
元代磁州窑四系瓶造型和装饰特征鲜明,肩颈有四系、上部施白釉、下部施黑釉,且多有彩绘纹样。本文以考古出土及馆藏磁州窑文字类四系瓶为主要研究对象,将其文字装饰分为商标铭文、酒品命名、广告用语、吉语箴言及诗词曲赋五类。这些文字所体现的商标命名体系构建、广告语设计以及消费群体精准定位等商业实践,反映出元代商品经济萌芽状态的品牌运营逻辑。 彭城磁州窑作为我国古代北方最大的民窑,器物种类丰富。其中,四系瓶在
新媒体时代下,为满足大众对信息的多元需求,提高图书馆的服务效能,探究其图文信息宣传效果的增强策略,显得尤为重要。通过分析内容、传播、用户和技术等影响因素,发现图书馆可采取策划系列化的话题图文专题、生产动态互动的H5图文内容、建构热点话题的应对机制、实施多平台差异化图文发布,以及开展读者LGC的图文共刨活动等手段,有效提高图文信息的吸引力,从而扩大传播覆盖面和用户参与度。由此可知,综合应用各种创新策
挖掘利用特色文化资源,打造新型文旅消费热点,是促进当地经济和文化良性互动发展的重要途径。现围绕群众文化,讨论如何进行特色文化资源梳理、评估,突破文化资源利用困境,设计将特色文化资源转化为文旅产品的实施路径,以及制定可持续的发展策略。群众文化作为文旅基础性资源,其在地性和主体性使得文旅产品更具活力,而对资源的挖掘需代入群众视角,通过在地体验和田野考察深度融合,防止文化使用的形式主义和表面化。在实践层
文物是历史文化的重要载体,城市中各级各类不可移动文物更是城市发展演变的实物见证。有效地活化利用文物,不仅是对城市历史文化的传承与特色的展示,更是城市形象塑造的重要手段之一。现通过总结经验,查找短板,研究解决措施,为提升新时代柳州文物活化利用水平提出可行路径。 柳州作为中国南方的重要历史文化名城,有着众多的珍贵文物。据《柳州市志》记载,柳州具有约5万年的人类活动史和2100多年的建城史。柳州市地上
在全球气候变化的大背景下,极端天气事件频发,给社会经济发展和人民群众生命财产安全带来严重威胁。气象预警信息的及时、准确传播,对于防灾减灾具有至关重要的作用。基层社区作为气象预警信息传播的终端环节,其传播效率和效果直接影响预警信息的覆盖面和实效性。因此,构建高效、精准的基层气象预警信息传播模式显得尤为重要。新津区气象局在面对这一挑战时,依托网格化治理体系,积极开展气象预警信息传播的实践探索。面对新形
坚持推动乡村振兴是实现我国现阶段共同富裕目标的首要路径。近年来,在新时代传播媒介的助推下,文化产业热潮进一步升温。文章以地处湘西地区、以典型农产品为核心支撑产业的湖南省洪江市安江镇为研究对象,立足文化产业赋能乡村振兴的战略背景,探索通过艺术资源整合的方式,为偏远地区特色小镇搭建文化产业发展路径,以期为文化产业赋能乡村振兴提供参考。 随着经济的发展,文化产业蒸蒸日上。文化能否在经济层面为乡村振兴赋
群众文化活动品牌是地方文化软实力的重要体现,不仅能丰富群众的精神文化生活,还能促进地方文化的传承与发展。地方特色是地域文化的独特标识,蕴含着丰富的历史、民俗、艺术等元素。将地方特色与群众文化活动品牌相融合,有助于打造具有鲜明地域特色的文化品牌,提升地方文化的吸引力和影响力。基于此,以江门市为例,首先,阐述江门地方特色文化资源;其次,分析江门地方特色与群众文化活动品牌融合发展的意义;再次,提出江门地
品牌是公共文化服务体系的无形资产,县级图书馆阅读品牌建设对提升阅读推广服务的质量与效能具有显著的推动作用。现通过分析县级图书馆阅读推广现状,总结当前存在的问题与困境,以东台市图书馆的具体实践为案例,深入剖析4月特色活动与衍生系列活动的组织模式,并聚焦图书馆通过品牌建设促进阅读推广的策略方法,得出加强跨界合作、促进资源共享、开创社交新风、融合地方特色、构建互利机制的启示,以期促进阅读文化的繁荣与发展
随着信息技术的发展和个性化服务理念的普及,公共图书馆儿童阅读推广也面临新的机遇与挑战,用户画像作为描绘读者特征的有效工具,为公共图书馆开展个性化、精准化的阅读推广实践提供了新思路。本文基于用户画像视角,分析其在儿童阅读推广中的价值,探讨儿童读者画像的构建方法,并提出基于用户画像的个性化阅读资源提供、阅读指导、活动设计、平台搭建等推广路径,以期为公共图书馆开展儿童阅读推广实践提供参考。 阅读推广是
公共图书馆是我国文化事业建设过程中最为基础的构成部分,也是公共文化服务的重要阵地。公共图书馆属于地区公益性文化服务机构,在传播知识、传承文化、提升大众文化素养等方面具有重要作用。近年来,在建设文化强国的战略背景下,公共图书馆的发展引起了社会各界的广泛关注。公共图书馆拥有丰富的馆藏资源,其中蕴含的中华优秀传统文化,在提升国民素质、激发大众对中华优秀传统文化传承工作的参与热情、增强社会凝聚力等方面部发
现聚焦新质生产力背景下,对西安高校图书馆资源的发掘与利用展开研究。通过剖析西安高校图书馆资源现状,精准定位西安高校在资源建设、管理与服务中的问题。基于新质生产力创新驱动、科技赋能等核心要素,构建资源发掘与利用的理论框架,从资源分类评价、特色资源挖掘、共享平台构建等方面提出资源发掘策略,从服务模式创新、协同发展等角度探索资源利用模式。进一步丰富现状分析的数据支撑,细化策略与模式的实施路径,增强研究的
本文深入探讨认知盈余理论在图书馆阅读推广中的应用,分析图书馆如何利用公众大量的闲暇时间与未被充分挖掘的知识创造力,激发读者阅读热情,提升阅读推广成效。通过阐述认知盈余理论内涵,结合图书馆阅读推广现状,挖掘认知盈余理论与阅读推广的契合点,提出在认知盈余理论指导下的阅读推广策略,旨在为图书馆创新服务、促进全民阅读提供新思路。 在当今社会发展进程中,公众受教育程度大幅提升且知识储备愈发丰富,其有能力利
随着信息技术的飞速发展,智慧图书馆作为图书馆发展的新形态,其服务模式和管理理念发生了重大变革。智慧图书馆通过整合大数据、人工智能、物联网等先进技术,实现了精准、高效、人性化的服务,为用户提供了更丰富的体验。现探讨智慧图书馆在技术应用、服务创新和资源优化中的具体实现路径,分析当前存在的主要问题和发展瓶颈,并提出相应的解决策略,为智慧图书馆的进一步发展提供理论和实践支持。研究表明,智慧服务的实现需要技
摘要:随着我国旅游业的迅猛发展,蒙古族民间音乐文化在旅游开发中日益受到重视。现基于旅游开发的理论,对蒙古族音乐文化旅游资源进行系统考察,探讨如何通过对蒙古族音乐文化的开发利用,为旅游开发注入新的生命力,使旅游开发与民族地区的经济文化利益融为一体,实现共赢。建议通过政策支持、品牌建设、节日宣传等措施,将蒙古族民间音乐文化打造成内蒙古地区的一块“金字招牌”,并注重对蒙古族民间音乐文化的保护和利用,促进蒙古族音乐的传承与发展。
摘要:党的二十大以来,习近平总书记发表一系列重要讲话要求加强廉洁文化建设。2022年,中共中央办公厅印发《关于加强新时代廉洁文化建设的意见》指出,把加强廉洁文化建设作为一体推进不敢腐、不能腐、不想腐的基础性工程抓紧抓实抓好。二十届中央纪委四次全会再次强调要加强新时代廉洁文化建设,提出制定新时代廉洁文化建设三年行动计划(2025—2027年)。新时代视域下,如何顺应医疗反腐大势以构建创新、多维的廉洁文化培育机制,成为公立医院面临的重大课题。现立足浙江省一家三甲公立医院的实践现状,分析存在的问题,并从物质载体、文化浸润、观念塑造等角度探索公立医院廉洁文化建设的优化路径,建立全方位、立体化、深层次的多维廉洁文化培育模式。
摘要:在全球化与数字化交织的时代背景下,中华君子文化作为中华文明的核心精神基因,其传承创新对增强文化自信、构建人类文明新形态具有战略性意义。现系统梳理中华君子文化从先秦伦理哲学到现代文明因子的演进逻辑,揭示其在当代传承中存在的价值悬浮、代际断裂与传播失焦等问题,创新提出“四维协同”传承模型,通过价值体系的创造性转化、教育系统的贯通性设计、实践网络的协同性建构以及传播范式的数字化革新,探索传统文化现代转型的可行性路径,对培育现代君子人格、增强文化软实力具有重要价值。
摘要:新媒体生态的裂变式扩散正在重塑青少年与冰雪文化的互动结构,算法推荐与沉浸式交互的双重催化虽拓宽了文化触达的边界,却使传播实践陷入多维张力场。当Z世代以数字原住民姿态解构传统叙事范式时,主体性建构容易遭遇符号编码的错位,即内容池中复刻式模板消解了冰雪文化的肌理层次,技术工具的准入门槛筑起“参与鸿沟”,传播链路的碎片化裂变衍生出认知拼图困境。破解之道需在动态平衡中激活创新势能,包括以场景化叙事重构冰雪文化基因库,借助智能编辑工具降低创意表达阈值,通过跨媒介故事网络缝合离散的传播触点,最终在数字平权框架下培育具有代际共鸣的文化认知共同体。
摘要:现基于相关研究文献,梳理图书馆形象与智慧转型的研究现状,结合已有研究,将高校图书馆形象分为设施形象、资源形象、空间形象、文化形象、服务形象、馆员形象和管理形象,并以中国政法大学图书馆(以下简称“法大图书馆”)为例,探讨高校图书馆在智慧转型背景下的形象升级实践。
摘要:地方特色档案是宝贵的文化资源,地方特色档案资源与文旅产业的高水平融合对地区经济发展至关重要。现阐述地方特色档案资源的概念和价值,通过分析地方特色档案资源与文旅产业之间的关系,为洞口县地方特色档案资源融入文旅产业提供了理论基础,并提出了具体的融合路径,期望能为该地区文旅的科学、高效发展提供借鉴。
摘要:在非物质文化遗产保护与乡村振兴战略协同推进的背景下,以黑龙江省非遗传承的现实困境为切入点,构建“龙江记艺”交互式数字平台,旨在通过消费者与非遗传承人的供需耦合机制推动东北乡村文化经济协同振兴。项目以服务设计理论为指导,整合新闻传播、金融管理及艺术设计等专业资源,开发集地理定位、非遗展示、在线交易与社群沉浸互动于一体的移动应用平台。通过实地调研、原型设计与竞争分析,平台创新性地提出“半成品DIY+视频教学”商业模式,并嵌入中小学美育课程场景,实现非遗文化传播与商业价值的双轨并行。
摘要:青藏地区历史文化源远流长、极具特色,非物质文化遗产的种类丰富多样,为中华文化的发展提供了宝贵的文化资源财富。现对国家级非物质文化遗产项目骆驼泉传说进行研究,阐述骆驼泉传说的历史渊源与发展变迁,分析其保护与传承面临的制约因素,探析撒拉族非物质文化遗产保护、传承与发展的有效途径,形成以传承人为中心促进非物质文化遗产发展的整体性研究,从而彰显青藏地区非物质文化遗产的文化传承价值和历史研究价值。
摘要:现从近年来国潮兴起的背景出发,以非遗文化项目广西钦州采茶戏为研究对象,关注其文化抢救与文化传播的现实需要,依托现代传播特性,对钦州采茶戏的发展潜力与文化功能进行深入挖掘,并构建“媒介一场景一产品”三维分析框架,探索钦州采茶戏的传播创新机制,致力于为新时代非遗文化的创造性转化和创新性发展贡献力量。
摘要:建设中华民族现代文明,从文明发展的高度指出了中华民族发展进步的方向。现突出大学图书馆在中华民族现代文明建设这一具体任务中的角色和作用,为更好地建设中华民族现代文明提供借鉴。在阐述中华民族现代文明内涵的基础上,结合大学图书馆的功能和特色,构建了“对话经典、对话时代、对话国际”的三层次文化育人模型,并分析了大学图书馆在传承中华民族现代文明中的重要意义。探讨新时代大学图书馆在文化育人方面的创新方式,可以促进中华民族现代文明的丰富和发展。
摘要:口述史料作为承载记忆活态性的多模态文化遗产,其推广需借助数字技术实现从“实体保存”到“文化活化”的转型。基于对国内高校口述史料集藏现状的调查分析,发现当前高校图书馆口述史料推广在史料质量、后期加工以及推广技术等方面面临困境。为此,现以吉首大学图书馆民族口述史料推广实践为例,通过案例分析与跨学科理论融合,提出了“技术一推广一制度”三位一体的推广框架,为高校图书馆突破传统服务边界增强文化叙事能动性提供理论框架,通过民族口述史料的沉浸式传播与濒危文化的数字化保护,助力中华优秀传统文化的传承与创新,为数字时代高校图书馆功能升级提供参考。
摘要:龙的形象在历史进程中的不断演变,反映了社会的变迁和文化的传承。在全球化浪潮中,跨文化交流已然成为构建人类命运共同体过程中的重要一环,龙作为一种跨文化的符号,在现代文化产业等诸多领域具有重要影响。现从文化传承视角对中西方文化中龙形象构建的差异性进行比较分析,探究如何在文化传播过程中保持民族文化的传承性。
摘要:在推动社会力量参与公共文化服务相关法律法规和政策的要求下,各地文化馆积极探索、主动创新,打造多元平台,引入社会力量参与文化馆公共文化服务,探索形成了多种资源整合模式。现通过研究目前文化馆在开展公共文化服务时,对社会多方资源进行整合的模式和具体案例,分析其存在的问题,并为后续发展提出建议。
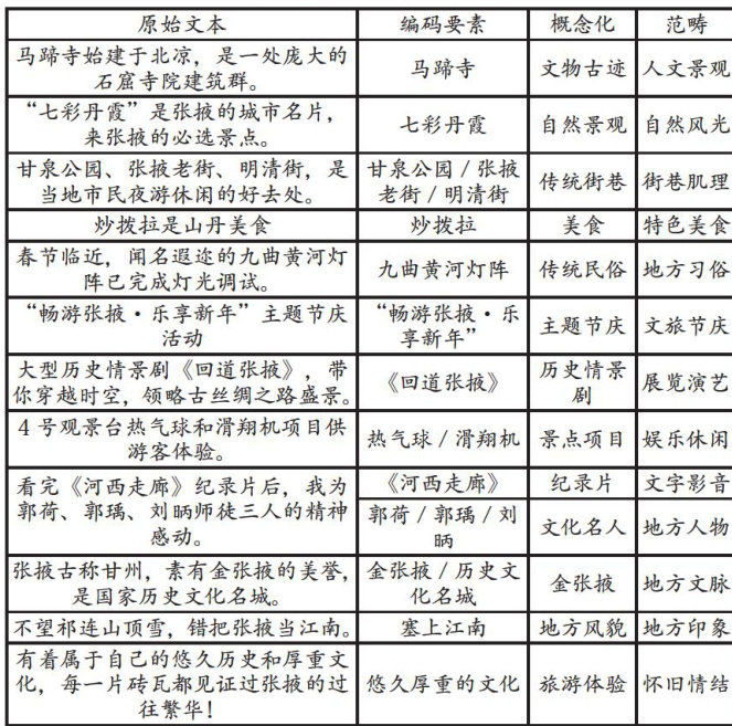
摘要:现基于扎根理论,借助NVivo质性分析软件,对张掖旅游文化元素进行提炼分析。研究结果显示,通过对网络文本进行逐级编码,共获得16个范畴和5个主范畴,游客感知下的张掖旅游文化元素由文化地标、居民生活、文娱活动、文化印记和文化感知构成。其中,文化地标构成旅游吸引力的资源基础,居民生活强化地方特质,文娱活动延伸产业链条,文化印记赋能叙事体系,文化感知反映游客对目的地文化的获得感体验。研究为目的地形象提升及文旅融合发展提供了新的管理建议和理论借鉴。
摘要:非物质文化遗产是乡村文化振兴的重要资源。近年来,广西涌现了一批以非遗为抓手,带动乡村产业升级、文化传承和农民增收的优秀案例。现以广西壮族自治区三江侗族自治县侗族传统手工艺为例,分析非遗代表性传承人依托传统手工技艺,通过“非遗+”模式助力乡村振兴的实践探索,探析新时期侗族传统手工艺的活态传承路径。
摘要:当前,国家“AI+教育”战略的深入推进为高等教育变革提供了技术引擎。《新一代人工智能发展规划》明确提出,“支持人工智能与教育深度融合,开发智能教育助手,推动个性化学习”;《关于引导部分地方普通本科高校向应用型转变的指导意见》则进一步强调民办高校需聚焦应用型人才培养,服务区域产业发展需求。两大政策导向的叠加,使“技术赋能应用型人才培养”成为民办高校突破发展瓶颈的关键方向。
摘要:现聚焦南京博物馆集群聚落,剖析其发展现状、困境及突破路径。南京历史文化资源丰富,博物馆事业发展兴盛,目前已形成长江路、秦淮、钟山、仙林等多个博物馆集群聚落,且南京市博物总馆机制在资源整合等方面成效显著。然而,南京博物馆集群聚落发展存在不均衡现象,小型博物馆发展滞后;文旅融合深度不够,规划协同、特色挖掘和文创开发不足;馆际联动存在障碍,信息共享、展览合作和人才交流不畅;管理体制制约明显,管理主体多元导致标准差异大,博物馆发展受限。为此,应采取促进均衡发展、深化文旅融合、加强馆际联动和创新管理体制等策略,推动南京博物馆集群聚落高质量发展,提升城市文化软实力,促进文旅产业升级。
摘要:全民阅读是建设文化强国、提升国民素养的核心战略,医院图书馆作为医学知识传播与人文精神培育的重要载体,需在新时代明确自身定位,强化责任担当。当前,医院图书馆存在资源保障不足、服务机制僵化、技术应用滞后等瓶颈,制约其在全民阅读体系发挥作用。现提出医院图书馆作为为院内外读者提供阅读服务、提升阅读素养的重要平台,应完善制度保障、创新“阅读+”特色品牌、建立馆员能力提升长效机制、拥抱新技术以引领医院阅读文化建设,助力全民阅读事业发展。